潍坊日报社潍坊融媒讯为进一步增强公众自我防护意识,提升广各人庭应对灾害处理能力,3月8日,潍坊市妇联联合潍坊市应急管理局在全市开展应急物资储备进家庭活动,并向广各人庭发出倡议。
筑牢应急意识,共护家庭平安。家庭是构建社会的细胞,宁静是家庭幸福的保障。广各人庭要将“宁静应急”作为良好家风,时刻做好应急准备,保障生命产业宁静。要深刻认识应急物资储备和宁静生产生活的重要性,主动学习掌握应急知识,争做宁静生产的明白人、家庭幸福的守护者,影响动员更多家庭到场到“家庭应急物资储备”活动中来,全面提高家庭应急事件防范意识。
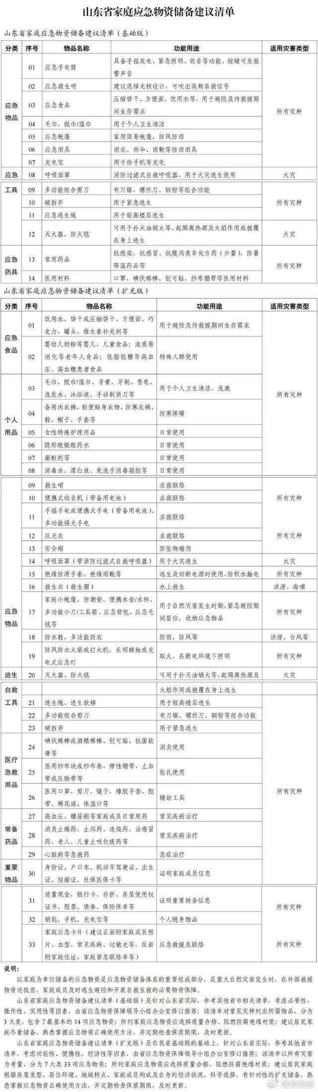
加强物资储备,做到有备无患。家庭是受各种灾害影响的重要群体和灾后急需援助的对象,以家庭为单元进行须要的应急物资储备,就可在外部救援物资送抵前,为家庭成员的自救互救和逃生提供须要的物资保障。一旦发生灾害,如果每个家庭都有充实的应急物资保障,家庭成员就能在第一时间开展自救互救,减少损失。因此,广各人庭要做好应急物资储备,做到有备无患。
加强子女教育,提高应急能力。教导孩子防溺水、防触电、防火、应急避险、交通宁静等知识,让孩子们增强自我掩护意识,学到更多自我掩护技能,教给孩子常见的自救知识,提升孩子逃避风险的能力。自觉提高风险防范意识、强化家庭应急技能,在平常生活中多学习防灾减灾知识和避灾自救技能,定期检查家庭宁静问题,积极排除家庭宁静隐患,以实际行动守护家庭幸福。
应急牵着你我她,宁静幸福进万家。广大妇女和家庭要积极行动起来,从自身做起,从小事做起,做好应急准备,守护家庭幸福,为建设实力强品质优生活美的更好潍坊贡献“家”力量。

潍坊日报社全媒体记者: 张益阁/文
责编:黄万勇
二审:肖娜
三审:李东杰
|